在全球化与数字化浪潮下,越来越多的中国跨境电商企业选择设立香港公司作为国际业务枢纽。然而,“注册香港公司”只是第一步,真正的价值在于如何将其嵌入整体商业架构,在合规前提下实现税务优化与资金效率提升。
本文将手把手解析这一成熟且广泛应用的跨境架构模式,帮助企业在《内地与香港税收安排》及国际反避税规则(如BEPS、CRS)框架下,安全、合法地降低综合税负。
一、为什么香港公司适合税务优化?
核心优势:地域来源征税原则
香港实行属地征税制度(Territorial Source Principle),即仅对源自香港的利润征收利得税(标准税率16.5%),而源自境外的利润可申请免税。该政策依据《香港税务条例》第14条及税务局释义公告(DIPN No. 21)明确支持。

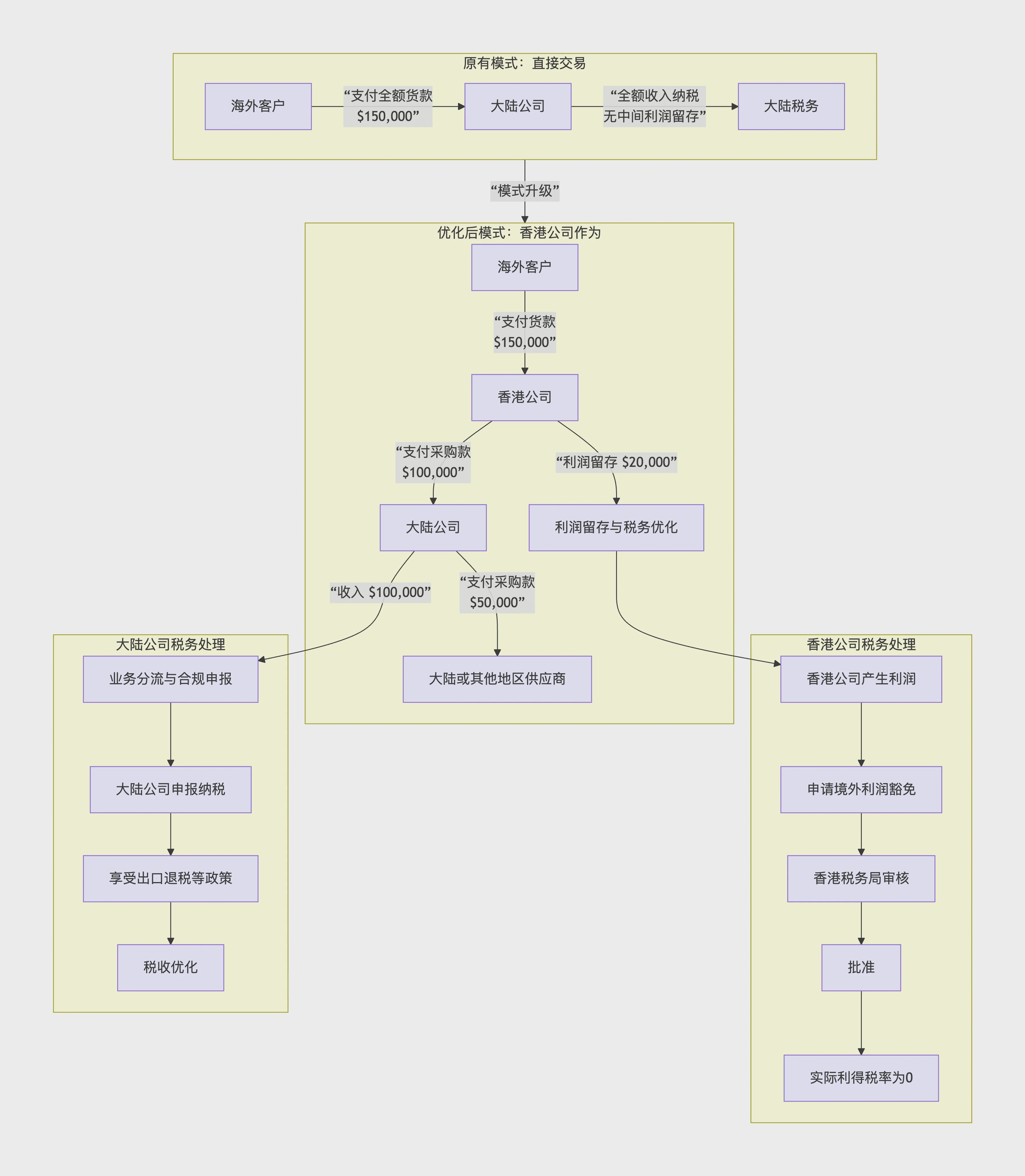
举例说明:
某深圳跨境电商原以内地主体直接出口,年利润30万美元,按25%企业所得税率缴纳约7.5万美元。
架构优化后:
- 香港公司作为签约主体,收取100万美元货款;
- 向深圳公司支付80万美元采购款;
- 香港公司利润20万美元(源自境外),成功申请境外利润豁免,实际税负为0;
- 深圳公司利润10万美元,税负显著下降。
整体税负降低超50%,且完全合规。
二、合规架构搭建四步法
第一步:业务流重组——确保“四流合一”
| 流程类型 | 操作方式 |
|---|---|
| 合同流 | 海外客户 ↔ 香港公司(销售合同) 香港公司 ↔ 大陆公司(采购合同) |
| 资金流 | 客户付款 → 香港公司账户 → 支付大陆公司 |
| 货物流 | 大陆工厂直发海外客户(不经过香港) |
| 发票流 | 香港公司向客户开票,大陆公司向香港公司开票 |
⚠️ 关键原则:四流必须逻辑一致、单证匹配,避免“三流不一致”被认定为虚开发票或洗钱。
第二步:香港公司税务处理——申请境外利润豁免
依法做账审计
- 所有香港公司无论是否盈利,均须每年进行财务报表编制,并由香港持牌会计师事务所出具审计报告(依据《公司条例》第383条)。
提交利得税申报表(BIR51)
- 在报税表中勾选“申请境外利润豁免”,并附上:
- 审计报告
- 业务合同、提单、收付款水单
- 证明业务决策在香港作出的证据(如董事会议记录、邮件往来)
- 在报税表中勾选“申请境外利润豁免”,并附上:
强化商业实质
根据香港税务局指引,若能证明销售谈判、合同签署、收款安排等关键环节均不在香港发生,豁免成功率极高。
第三步:大陆公司合规处理——享受出口政策红利
- 正常办理出口报关:以自身名义申报,保留完整报关单、提单、装箱单;
- 合规确认收入:将香港公司支付的货款作为出口销售收入入账;
- 申请出口退税:符合条件的商品(如退税率13%的机电产品)仍可全额申请退税,不受架构影响;
- 企业所得税申报:按实际利润(如10万美元)缴纳25%企业所得税,税基显著降低。
依据《财政部 国家税务总局关于出口货物劳务增值税和消费税政策的通知》(财税〔2012〕39号),出口退税资格与交易真实性挂钩,与境外买家身份无关。
第四步:完成ODI备案(如适用)
若大陆公司控股香港公司(持股≥10%),根据《企业境外投资管理办法》(国家发改委令第11号)及《境内机构境外直接投资外汇管理规定》(汇发〔2009〕30号),须在商务部门及外汇管理局完成ODI备案。
未备案后果:无法合法汇出投资款、利润分红受限,甚至影响个人外汇额度。
三、必须警惕的三大合规风险
风险1:被认定为空壳公司
- 表现:无员工、无办公、无业务决策痕迹
- 应对:保留董事会议纪要、业务邮件、银行流水等“商业实质”证据链
风险2:转让定价不合规
- 问题:大陆公司以成本价供货,将全部利润转移至香港
- 合规要求:交易价格需符合独立交易原则(Arm’s Length Principle),参考《特别纳税调整实施办法(试行)》(国税发〔2009〕2号)
- 建议:准备同期资料(Local File),说明毛利率合理性(通常跨境电商合理区间为10%–30%)
风险3:忽视内地监管义务
- 常见疏漏:未做ODI备案、未申报跨境关联交易、外汇收支未通过银行通道
- 后果:可能触发外汇处罚(最高处违法金额30%罚款)或税务稽查
合规是跨境税务优化的生命线:
利用香港公司进行税务筹划,绝非“避税捷径”,而是基于真实贸易、合法架构与专业执行的系统工程。在CRS(共同申报准则)全面实施、全球税务信息自动交换的背景下,任何虚构交易、资金回流或阴阳合同都将面临极高风险。
真正可持续的出海策略,应建立在业务真实、单证齐全、流程透明、申报合规四大基石之上。唯有如此,企业才能在享受香港低税优势的同时,筑牢合规防线,实现全球化发展的长期价值。









